最近很火的“专精特新”到底是啥?
不知你最近是否留意到,一个叫“专精特新”的词频频出现。
2021年7月30日,中共中央政治局会议提出:
“要强化科技创新和产业链供应链韧性,加强基础研究,推动应用研究,开展补链强链专项行动,加快解决‘卡脖子’难题,发展专精特新中小企业,将专精特新企业、单项冠军企业和领航企业作为政策支持发展的重点之一。”
那么,到底什么是“专精特新”?
它为什么这么重要?
专精特新企业能够解决怎样的“卡脖子”问题?
其背后又蕴藏着怎样的投资机遇?
别急,我们慢慢聊。
01
什么是“专精特新”企业?
其实,“专精特新”并不是一个新概念。
早在2011年,工信部就在《“十二五”中小企业规划》中首次提出“将‘专精特新’作为中小企业转型升级的重要途径。”
专,即专业化
精,即精细化
特,即特色化
新,即创新能力强
“专精特新” 企业就是指具有“专业化、精细化、特色化、新颖化”特征的中小工业企业。
一般来说,大部分“专精特新”企业都出自制造业。
目前,我国的制造业正从“三低一弱”(低附加值、低技术含量、低质量、弱品牌),逐步走向“三高一强”(高附加值、高技术含量、高质量、强品牌)。
在这个背景下提出培育“专精特新”中小企业,本质上是引导中小企业向创新领域发展。
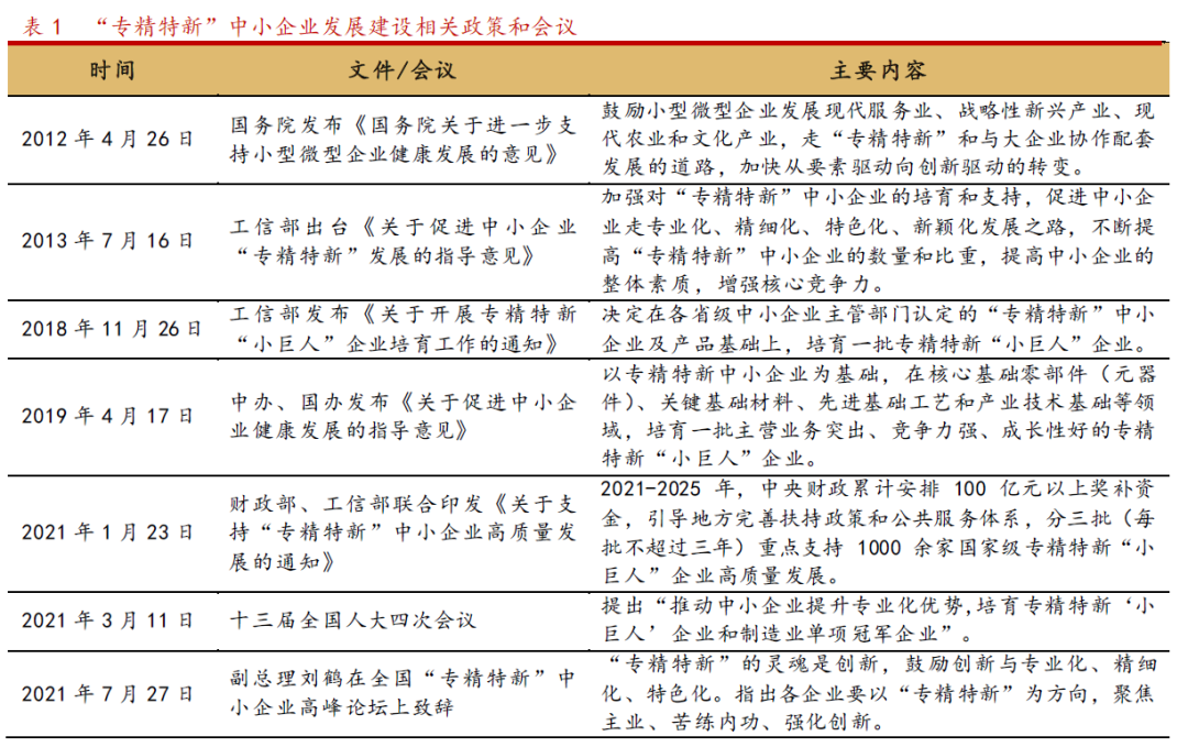
自2011年“专精特新”概念面世以来,中央层面陆续出台了多个支持“专精特新”企业发展的政策文件。
2021年7月30日的政治局会议首次将“发展专精特新中小企业”上升至国家层面。
“专精特新”为什么如此受重视?
02
专精特新有多重要,解决什么问题?
这就不得不提及2020年发生的“美国断芯华为”事件。
“2020年5月15日,美国商务部公布一项新规定,要求使用美国软件和技术的半导体供应商在向华为出售产品之前,必须获得美国政府发行的许可证,试图切断对华为的芯片供应。120天的缓冲期后,华为迎来‘最严禁芯令’”。
这并不是一个孤例,与其说,美国卡的是华为的脖子,不如说,它卡的是中国的脖子。
被“卡脖子”的也不只有芯片。2019年以来,美国加紧了对我国在高科技领域的制裁和打压。
中国经济正处于结构升级的关键时刻,而行业的升级,离不开科技原动力。
但是,目前我国在研发能力上仍与世界先进水平有较大的差距,基础研究投入不足,原始创新能力薄弱,发展 “卡脖子”技术刻不容缓。
2020年,中科院提出35项需要攻坚的“卡脖子”关键技术。
而发展专精特新企业,正是为了解决“卡脖子”难题。
2019年到2021年期间,工信部先后公布了三批精专特新的企业共4922家,涵盖了制造业中各个关键细分领域,主要集中在新一代信息技术、高端装备制造、新能源、新材料、生物医药等中高端产业领域。
为了促进专精特新企业快速发展,工信部提出了五大方面的培育政策:包括强化梯度培育、加强政策支持、开展精准服务、优化发展环境、加强动态管理等。
力求通过相关配套政策促进中小企业步入发展的“快车道”。
专精特新企业的发展机遇,也吸引了资本市场的目光。
03
“专精特新”A股公司有多强?
三批共4922家专精特新“小巨人”企业中,有311家是A股上市的公司。
从行业分布看,“专精特新”上市公司集中于先进制造领域,机械设备、化工、医药生物、电子、电气设备企业位于前五,共计222家,占比71%。
“专精特新”上市公司的共同特点是“盈利能力强、成长空间大、研发投入高”。
从盈利能力来看,专精特新上市公司盈利能力突出,在2021年一季度的整体毛利率45.40%远超上证综指、创业板指、科创50等指数的毛利率水平。
从市值规模看,百亿以下规模的公司占据主导地位,具有较大的成长空间。
从研发投入来看,2020年“专精特新”A股公司整体研发支出占营业收入比重为5.74%,高于创业板指。
(华西证券 何为“专精特新”企业 20210812)
它们在股市的表现,也持续给力。
2019年6月以来,由“专精特新”上市公司构建出的专精特新“小巨人”指数持续跑赢沪深300和创业板指。
今年以来,该指数累计收益已达24%,大幅跑赢了创业板指13%。
(安信证券 蓄势而起的潜力新星——策略视角看专精特新“小巨人” 20210819)
9月2日,习总书记在2021年中国国际服务贸易交易会全球服务贸易峰会上的致辞中表示:
“将继续支持中小企业创新发展,深化新三板改革,设立北京证券交易所,打造服务创新型中小企业主阵地。”
此次新三板改革并设立北京交易所,国家支持发展专精特新中小企业的意图非常明确。
| 上一条:何为“专精特新”企业? | 下一条:无 |

