何为“专精特新”企业?
近期政策层面对金融业、互联网企业、教培类企业、游戏类企业、烟酒类企业的倾向性变化以及十四五规划、7月30日政治局会议纷纷提及“专精特新”中小企业等现象表明,后续制造类企业以及硬科技类企业将面临比较大的政策性机遇,应该具有比较好的拓展价值与空间,特别是细分领域已具有相对优势的专精特新“小巨人”企业。
一、“专精特新”中小企业颇受政策关注和青睐
十四五规划、今年7月30日政治局会议等高层文件和会议均提及“专精特新”这个概念,且将其与“补链强链、解决‘卡脖子’”等与制造强国、科技强国的国家战略结合在一起,刘鹤副总理亦亲自出席相关论坛,并明确资本市场将为中小企业发展创造好的条件。例如,十四五规划提出“推动中小企业提升专业化优势,培育专精特新‘小巨人’企业和制造业单项冠军企业”,7月30日的政治局会议提出“要强化科技创新和产业链供应链韧性,加强基础研究,推动应用研究,开展补链强链专项行动,加快解决‘卡脖子’难题,发展专精特新中小企业”。
这意味着未来一段时期,在传统高新技术类企业之外,“专精特新”中小企业已经成为中小企业的佼佼者,将会受到政策层面更多青睐,对“专精特新”相关企业的培育和支持已成为国家高层指定的战略任务,各地亦会将专精特新企业作为上市后备企业的主要支撑,为此金融机构需要将符合政策导向且硬科技特征突出的“专精特新”相关企业作为业务拓展对象。
“专精特新”企业有较为严格的申报条件、筛选标准和梯次认定(如市级、省级、国家级、小巨人以及单项冠军企业、领航企业等),同时政策倾斜凸显、硬科技特征突出且基本实行名单制动态管理、企业对象较为具体明确(有具体的名单)、针对性较好。此外,专精特新企业不仅属于中小企业的佼佼者,而且数量亦相当可观,拓展起来相对比较便利(相当于政府以及帮助进行了筛选评估),在政策扶持下其股权价值未来具有一定的可预期增长空间。
(一)国内对中小企业的政策支持具有连续性,且已经形成明显的梯次,既有培育期的一般专精特新中小企业,亦有获利各级政府认定的专精特新企业和小巨人企业、隐形冠军企业,也有已经在细分领域形成明显甚至领先优势的单项冠军企业和领航企业。显然专精特新企业的梯次越高表明其硬科技特征越突出,相对更为优质,政策支持力度也会更大。
具体来看,目前中小企业梯次由低到高依次为一般中小企业、“专精特新”培育企业、各省市认定的“专精特新”中小企业(省市级)、工信部认定的“专精特新”中小企业(国家级)、隐形冠军企业、“专精特新”小巨人企业(亦分为省级口径和国家级口径)、单项冠军企业以及领航企业。
(二)目前全国共有11.30万家“专精特新”入库培育企业、3.70万家省级“专精特”中小企业、4992家专精特新“小巨人”企业、1832家国家级专精特新“小巨人“企业(中央财政重点支持的的有727家)、596家单项冠军企业。
(三)十四五期间,工信部将形成“百十万千”专精特新企业群体,通过“双创”带动百万家创新型中小企业、10万家省级的专精特新企业、1万多家专精特新“小巨人”企业以及1000家单项冠军企业。同时在资金保障上,工信部联合财政部在“十四五”时期将通过中小企业发展专项资金累计安排约100亿元奖补资金,分三批重点支持1000余家国家级专精特新“小巨人”企业高质量发展。
三、何为“专精特新”企业?
近年来国家在培育“专精特新”中小企业方面可谓成果丰硕,从而使“专精特新”这个概念也成为一种现象,从最初的试验到目前的全面推广,备受关注。
(一)“专精特新”的概念最早始于2011-2012年
“专精特新”的理念借鉴了国外的经验,如德国培育“隐形冠军”来支持中小企业国际化、使其成为细分行业领域的强者,日本实施“一町一品”计划,造就了大批坚守本业和持续创新、执着耕耘的“长寿企业”等等。
1、2011年7月14日,工信部党组成员、总工程师朱宏任在全国中小企业信息化推进工作会议上指出“仅有大企业是不够的,还要培育一大批专精特新、充满活力的中小企业”,这是国内首次提出“专精特新”概念。
2、2012年4月26日,国务院发布《关于进一步支持小型微型企业健康发展的意见》,首次提出“鼓励小型微型企业发展现代服务业、战略性新兴产业、现代农业和文化产业,走‘专精特新’和与大企业协作配套发展的道路,加快从要素驱动向创新驱动的转变”。
随后“专精特新”概念逐渐在高层取得共识,政策层面的支持亦趋于完善,“专精特新”亦先后出现在中央财经委会议、十四五规划以及政治局会议中。
3、2020年7月,工信部联合16个部门发布的《关于健全支持中小企业发展制度的若干意见》提出“完善支持‘专精特新’中小企业发展机制,健全‘专精特新’中小企业、‘专精特新小巨人’企业和制造业单项冠军企业梯度培育体系、标准体系和评价机制”。
(二)“专精特新”的基本内涵
1、“专精特新”中小企业的认定前提是未在资本市场融资(不包括新三板)。其中,全国认定的小巨人企业具有较大潜力。同时,“专精特新”中小企业的信息来源主要包括各地工信厅(委局)、经信厅(委局)、中小企业协会等。
2、“专精特新”中小企业是指具有专业化、精细化、特色化、新颖化等四大特征的中小企业,即专注于产业链上某个环节的中小企业。
当然这里需要注意的是,不同地区对省级地区“专精特新”中小企业的认定标准存在一定差异,但差异不是很大。
3、“专精特新”中小企业按申报级别还分为市级专精特新、省级专精特新、国家级专精特新以及专精特新小巨人四大类,其认定标准逐级提高。以市级和省级“专精特新”中小企业为例:
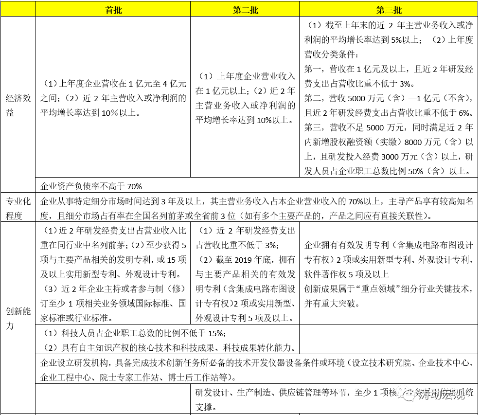
(三)专精特新“小巨人”企业的认定标准
专精特新“小巨人”企业是“专精特新”中小企业中的佼佼者,是专注于细分市场、创新能力强、市场占有率高、掌握关键核心技术、质量效益优的排头兵企业。当专精特新“小巨人”企业需要满足更高的认定标准,不过这一认定标准是在不断发生变化的,整体来看认定标准有呈逐步降低和简化的倾向。
1、基本条件(定性维度)
目前三批专精特新“小巨人”企业的基本条件是一致的,主要为(1)连续经营3年以上;(2)专注并深耕产业链某个环节或某个产品,能为大企业、大项目提供关键零部件、元器件和配套产品,或直接面向市场并具有竞争优势的自有品牌产品;(3)持续创新能力和研发投入等方面较为突出等。
同时最新的认定标准中删掉了“企业主导产品在国内细分行业中拥有较高的市场份额”这一硬性限制条件,门槛有所较低。
2、专项条件(定量维度)
(1)从专精特新“小巨人”企业的专项条件来看,对经济效益的要求有所降低,但更为细化(如对营收进行分类、对研发投入及研发人员占比等提出具体要求等)。同时均明确提出企业资产负债率不高于70%。
(2)对专业化程度的要求一直保持不变,即企业从事特定细分市场时间达到3年及以上,其主营业务收入占本企业营业收入的70%以上,主导产品享有较高知名度,且细分市场占有率在全国名列前茅或全省前3位(如有多个主要产品的,产品之间应有直接关联性)。
(3)对创新能力和经营管理的要求更低、更简单。

